Executive Summary
The selection between Polyethylene Terephthalate (PET) and Polypropylene (PP) plastic sheets is a critical decision for packaging engineers and product managers. This report provides a comparative analysis based on mechanical, thermal, and chemical properties to guide material selection. PET often excels in applications demanding high rigidity, superior clarity, and excellent gas barrier properties . In contrast, PP is favored for its chemical resistance, lower density, and good flexibility, particularly in microwaveable and hot-fill scenarios . The global market for both materials is substantial and growing, with a projected value of $19,998 million by 2031 . Informed material choice, guided by the framework herein, directly impacts product protection, shelf life, sustainability compliance, and total cost, enabling brands to make strategic, performance-driven decisions,so PET vs PP plastic sheets packaging,how to make a decision?
1 Introduction to PET and PP in the Packaging Industry
PET and PP are two of the most dominant thermoplastic polymers in the packaging sector, often referred to as the “titans of packaging materials” . The global market for PET and PP sheets reached approximately $15,578 million in 2024, underscoring their extensive use .
PET (Polyethylene Terephthalate): Known for its high mechanical strength, rigidity, and exceptional transparency . It provides an excellent barrier to gases and moisture, making it a prime choice for food and beverage packaging.
PP (Polypropylene): Distinguished by its good chemical resistance, low moisture vapor transmission, and higher heat resistance compared to many other plastics . Its versatility allows for use in everything from flexible pouches to rigid food containers.
This report will dissect their performance attributes and provide a practical framework for selecting the optimal material based on specific application requirements.
2 Comparative Performance Analysis: PET vs. PP
A direct comparison of key properties reveals the inherent strengths and weaknesses of each material.
Table 1: Key Performance Indicators for PET and PP Plastic Sheets
| Property | PET | PP | Key Implications for Packaging |
|---|---|---|---|
| Mechanical Strength & Rigidity | High tensile and flexural strength . Very rigid and stiff . | Softer and more flexible than PET . Lower tensile strength . | PET is better for structural integrity and crush resistance; PP is better for living hinges and flexible parts. |
| Thermal Performance | Good thermal resistance; surface temperature tolerance up to 85°C during processing . | Higher heat resistance; can withstand temperatures around 100-120°C . | PP is superior for microwaveable containers and hot-fill applications. |
| Clarity & Gloss | High transparency and gloss . | Can achieve high clarity (e.g., BOPP) but often less brilliant than PET . | PET is preferred for high-end retail packaging where product visibility is key. |
| Barrier Properties | Excellent barrier against oxygen, moisture, and odors . | Good moisture barrier, but generally a poorer gas (O₂) barrier than PET . | PET is ideal for preserving freshness of oxygen-sensitive foods and beverages. |
| Chemical Resistance | Good resistance to oils and solvents . | Excellent resistance to acids, alkalis, and chemicals . | PP is chosen for packaging agrochemicals, cleaning agents, and certain acidic foods. |
| Density & Weight | Higher density (~1.38 g/cm³) . | Lower density (~0.90 g/cm³) . | PP offers more packages per kilogram of resin, potentially reducing material weight and cost. |
2.1 Special Considerations: ESD Protection for Electronics
In electronic packaging, anti-static properties are critical for protecting sensitive components from Electrostatic Discharge (ESD). Both PET and PP can be modified to provide ESD protection.
Permanent Built-in ESD: This involves compounding conductive materials (e.g., carbon nanotubes) directly into the polymer resin. This method provides a lasting, reliable and non-environmentally dependent shield, making it suitable for high-value, sensitive components. Its effectiveness remains consistent regardless of humidity and cannot be worn off through handling,it is just introduced like Electronic Packaging: Transitioning from coating to permanent ESD Solutions – Yuanle.
Surface Coating (Coating-Outside): A temporary anti-static layer is applied to the surface of the sheet. This method is more prone to wear, abrasion, and performance degradation in low-humidity environments. It is a lower-cost initial solution but may not provide consistent protection throughout the product’s lifecycle, posing a risk to electronics,which was compared in Permanent Built-In ESD Plastic Sheets | Superior to Coating.
For critical electronic applications, permanent built-in ESD protection in either PET or PP is strongly recommended for its reliability and durability.
3 Application-Based Material Selection Guide
The optimal choice between PET and PP is dictated by the end-use application’s specific demands.
3.1 Food and Beverage Packaging
Choose PET for:
Carbonated Drink Bottles: Its high strength and gas barrier prevent CO₂ leakage.
Transparent Food Trays & Clamshells: Excellent clarity and rigidity for fresh produce, baked goods, and ready meals .
Oil and Sauce Bottles: Good resistance to oils and greases.
Choose PP for:
Microwaveable Containers: High heat tolerance makes it ideal for ready-to-eat meals that require reheating .
Yogurt and Dairy Cups: Good moisture barrier and chemical resistance, with hot-fill capability for some products.
Bottle Caps and Closures: PP’s living hinge property is perfect for integrated cap liners.
3.2 Consumer Goods, Healthcare, and Durable Packaging
Choose PET for:
Blister Packs for Pharmaceuticals: High clarity and excellent barrier properties protect medicine from moisture and oxygen .
Cosmetics and Personal Care: Aesthetics and rigidity for high-end product containers.
Consumer Electronics Packaging: Rigidity and ability to integrate permanent ESD protection.
Choose PP for:
Flexible Pouches: Used for snacks and dry goods, often in BOPP (Biaxially Oriented PP) form for high clarity and strength .
Medical Devices: Autoclavable grades of PP can withstand sterilization processes .
Chemical and Detergent Bottles: Superior resistance to a wide range of chemicals .
Table 2: Material Selection Matrix by Application Priority
| Application Priority | Recommended Material | Rationale |
|---|---|---|
| Maximum Clarity & Stiffness | PET | Superior transparency and rigid feel enhance product presentation and protection . |
| Heat Resistance (Microwave/Fill) | PP | Higher melting point and tolerance to steam sterilization . |
| Lightweighting & Flexibility | PP | Lower density and inherent flexibility allow for lightweight, durable packaging . |
| Best Oxygen Barrier | PET | Extends shelf life of oxygen-sensitive products like juices and processed foods . |
| Chemical Resistance | PP | Withstands acids, bases, and solvents without degrading . |
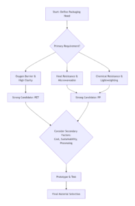
4 A Practical Framework for Material Selection
Use this step-by-step guide to navigate the selection process:
Define Primary Requirements: Start by listing the non-negotiable needs: barrier (O₂/moisture), clarity, rigidity, heat resistance, chemical resistance, or lightweighting.
Compare Against Material Strengths: Map your primary requirements to the data in Table 1. For example, if oxygen barrier is critical, PET is the immediate frontrunner.
Consider Secondary Factors:
Sustainability & Recycling: Both materials are recyclable. PET is widely recycled in many jurisdictions, while PP recycling streams are growing. The use of recycled content (rPET, rPP) is a significant trend .
Cost: PP resin often has a slight cost advantage per kilogram, but its lower density can yield more packages per weight unit, potentially offering a lower total cost per unit .
Processing: PET can be more prone to generating static during high-speed printing , which may require mitigation in some production environments.
Prototype and Test: The final step should always involve creating real-world prototypes and subjecting them to tests like drop, compression, shelf-life, and transit simulations.
The following flowchart visualizes this decision-making process:

5 Conclusion and Strategic Recommendations
There is no universal “best” material—only the best material for a specific application. PET and PP offer a complementary set of properties that cater to diverse needs in the packaging landscape.
Strategic recommendations for the industry:
For Brand Owners: Invest in application-specific testing. A small upfront investment in prototyping can prevent costly failures and ensure optimal shelf performance and consumer satisfaction.
For Packaging Designers: Leverage the inherent properties of each polymer. Design for PP’s flexibility and hinge properties, and for PET’s crystal-clear rigidity.
For Sustainability Goals: Engage with material suppliers to integrate recycled content (rPET, rPP) and design for recyclability to support a circular economy .
The future of PET and PP lies in continuous innovation, including the development of enhanced barrier coatings for PP, advanced monomaterial structures for improved recyclability, and bio-based alternatives. A deep, nuanced understanding of both materials is essential for making strategic packaging decisions that align with performance, economic, and environmental goals.
